位置:查盘网 > 网络骗局
AI评盘:创业天下是资金盘吗?
AI评盘2025-11-19
一个项目风险大不大?是不是资金盘?项目可靠吗?正规合法吗?对于很多人来说,可能全部尽调有点吃力,但是交给AI,那就相当简单了;多个AI多方参考,一般你心里就有答案了!
下面是今天的AI评盘内容:AI评盘:创业天下是资金盘吗?
豆包AI:


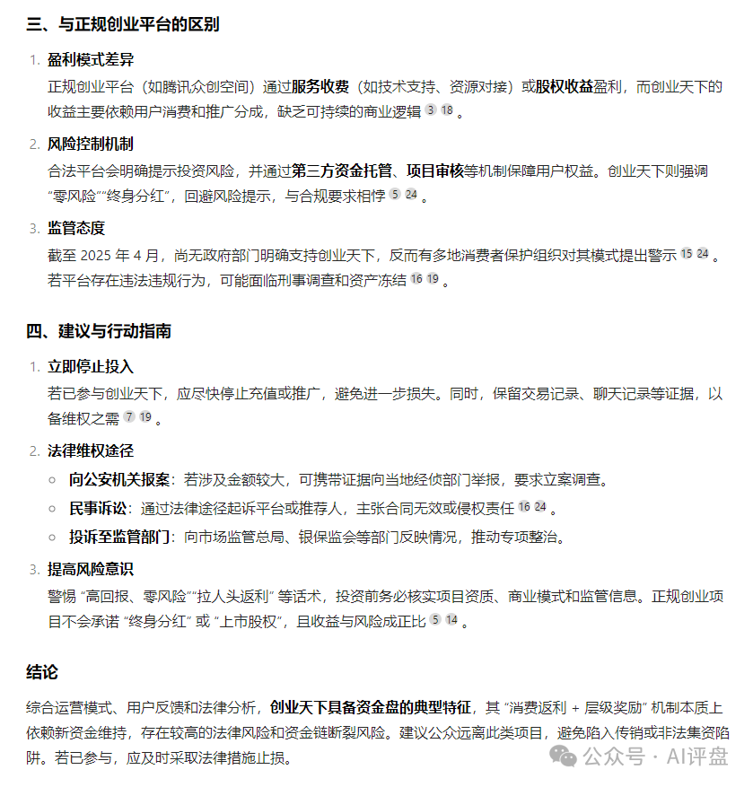
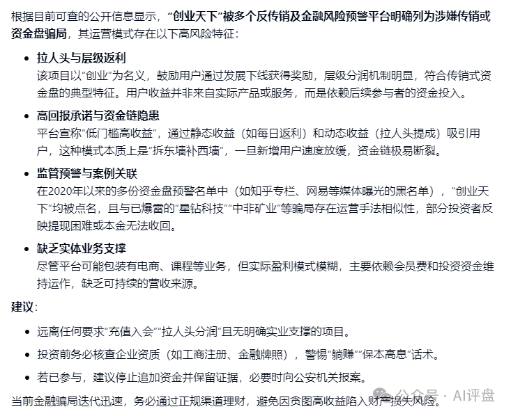
明确结论说明创业天下是资金盘骗局,并且从三个方面分析了创业天下的问题所在。分红,拉人头,股权忽悠!
百度AI:

百度AI说创业天下符合资金盘特征,涉嫌传销!
天工AI:

天工AI也明确表示了,创业天下涉嫌传销,是资金盘骗局!
综上可以了解,创业天下确实在业务上不清晰,在模式上涉嫌传销,并且还鼓吹了股权,也就是原始股骗局!请大家不要上当,小心受骗。
以下内容为赞助商提供

网赚项目交流+骗局曝光群
扫码进群,获取今日项目最新消息
标签:创业天下
相关推荐

创业天下骗局大起底!震哥带你扒开传销画皮

"创业天下"骗局曝光:揭秘拉人头套路,呼吁腾讯等监管部门加强监管!

“创业天下”通过消费积分,股权分红等嚎头搞传销诈骗,高度预警。

创业天下:震哥扒皮这个坑人资金盘,看完别上当!
头条“消费返利+拉新循环”暗藏庞氏陷阱?“有鱼生活”模式涉嫌非法集资

宣称“消费即投资”“一年斩获43.2万元回报”的“有鱼生活”平台,近期凭借“自主消费循环”“拉新延长周期...
中原新闻网17天前9.86K#有鱼生活
头条血泪控诉!“汉克时代”受害者自述:我是如何被“家人”和“导师”推进火坑的?

——一名前团队长的忏悔与警示 大家好,我曾是“汉克时代”一名所谓的“团队长”,现在是一个倾家荡产、众叛亲...
佚名19天前7.82K#汉克时代
头条起底“盛康俱乐部”:一张披着“慈善”外衣的传销吸血网

年关将至,各种金融骗局也进入了“年底冲业绩”的疯狂收割期。近期,一个名为“盛康俱乐部”(又称“集富众盈...
头条玖福莱是正规平台吗?记者实地调查揭露惊人真相:高收益承诺下的资金盘陷阱

宣称“智能跟单、稳赚不赔”的玖福莱,背后却是靠新投资者的钱给老用户发收益的资金游戏,已经走到崩盘边缘。...
头条曝光:“米链国际”melink,号称2026第一大盘,本质就是一个分红类资金盘骗局,远离!

粉丝爆料这几天一个叫米链国际melink的分红类资金盘骗局,是铺天盖地的宣传,号称自己是2026第一大盘,平台包装宣...
头条评盘:“维塔金 VITAKING”,一个以黄金RWA代币化为核心包装的资金盘诈骗项目,已经有人被单割,撤不撤?

写在最前面:最佳的离场时间为:2026年2月,再晚,你的U可能就要被操盘手打包一起收割了。维塔金VITAKING这个盘子,...
头条梅里茨资本被多名投资者集中爆料:疑似攀智资本原班团队“换名”重启AI量化项目

近期,本栏目陆续接到多名投资者爆料,称此前在“”项目中遭遇资金损失后,近期又发现疑似同一操盘团队以 梅里...
