位置:查盘网 > 网络骗局
项目测评|香港“远景未来”发律师函警告......
佚名 2025-12-03
这个月中旬,小编收到同行发过来一个公关公司的律师函,是因为写了“远景未来”项目的事情,在后台提出要求。


小编搜索了下,发现这不是针对某个反诈自媒体的警告,网络上还有推广此律师函的媒体号,为此小编还查询了“胡百全律师事务所”,并根据官网提供的内地成都分公司电话去咨询。
胡百全律师事务所的官网首页出现了重要通知,阐明近日有不明人士盗用公司标志和伪造信件,讹称索赔等事件,呼吁小心确认提防受骗。

其实小编第一眼看到律师函底部的签名“胡百泉律师事务所”就觉得蹊跷,也经过了电话证实不可能出现“泉”字谐音,那么本着探明真相原则,就对这事件的项目做个详细分解。
01
真官网


未来资产证券在1999年成立,隶属于未来资产金融集团,作为韩国领先的金融机构,是韩国证券业的创新者,2006年2月在韩国证券交易所上市未来资产证券;
未来资产投资目前在全球 14 个市场开展业务,已在香港证券及期货事务监察委员会注册及成为持牌法团(中央编号:BJB333),中文名公司为未来资产证券(香港)有限公司。
香港证监会对持牌人及注册机构的记录有详细展示,包含及不限于牌照详情和记录、地址、负责人、商务代表等记录,还有投诉主任联系方式与邮箱。
同时未来资产(中国)官网刊登了欺诈警告通知,阐述任何假冒在香港或内地有网站APP的存在欺诈。

创始人兼GSO(全球策略官)为韩国人朴炫柱
香港官网:https://miraeasset.hk
内地官网:https://capital.miraeasset.com.cn
热线:(852)2295 1500
投诉:[email protected]
香港地址:香港九龙柯士甸道西1号环球贸易广场85楼8501、8507-8508室
内地地址:在深圳和上海有办事处,内地官网标注有联系方式。
备注:在官网上没见到任何关于本文将要提到的“香港远景未来投资管理股份有限公司”信息。
02
伪网站


伪网站碰瓷未来资产证券(香港)有限公司,网站域名yuanjingwl.com还是2025.8.3日新注册,早就被网络情报标注为恶意网站,并评为垃圾级别。
网站搭建的内容文不对题,标注的资质与荣誉,用几个奖杯英文都没认真阅读就抄袭粘贴,张冠李戴太严重。
Doo Prime(德璞资本) 是Doo Prime Limited旗下的金融交易服务品牌,来自德璞有限公司,是一家专业的国际互联网券商,有名的外汇平台。小编也不清楚网站搭建者是不是没素材了,就开始用Doo Prime奖杯挂上去东拼西凑贴金。
下载APP后注册的页面,短信码来自长沙市秒达信息技术有限公司、广州猛虎科技有限公司,发送通道客户为广西博尔通传媒。
03
虚假宣传


在项目推广期间,公关公司在各大媒体用自媒体号发送软文,并亮出各种获奖证件等等,
但经不起查询,首先这个“中国质量认证监督管理中心”已经被民政部认定为非法社会组织,那么获奖的“广州远景未来信息技术有限公司”“香港远景未来投资管理股份有限公司”意义何在?


根据官方言辞,该组织冒充正规机构,面向社会公开招揽会员,并向相关企业颁发绿色食品、荣誉企业等证书、奖牌,扰乱了市场管理秩序,造成不良社会影响。2024年9月,北京市民政局依法对“中国质量认证监督管理中心”予以取缔。
2025年8月8日注册新的域名cqacsx.org,被网络情报标注为恶意网站。
查询:社会组织政务服务平台
网址:https://chinanpo.mca.gov.cn
04
项目实体公司
01
广州远景未来信息技术有限公司

根据外宣推广写明广州远景未来信息技术有限公司是香港远景未来投资管理股份有限公司关联企业,广州远景未来信息技术有限公司成立于2025.8.25日,但在8.26日做过法人变更,目前法人李某某。
旗下的小程序“远景未来甄选好物”技术支持显示是雅相科技,测试情况是“由于小程序违规,该功能暂时无法使用”,具体原因可以去腾讯调取或者技术公司来溯源,这不是小编目前关心的,有兴趣者可以自行探究。
02
香港远景未来投资管理股份有限公司

香港远景未来投资管理股份有限公司成立于2025.8.6日,秘书公司(财务代办公司)为香港智盈商务有限公司,办公地址同为香港大角咀东州街111号云端大厦5楼509室。
经过企查查得到的结果,此共享办公室至今产生注册公司4833家,仅仅10月份就显示新注册212家公司。
香港远景未来投资管理股份有限公司的创办成员及董事为王贵云,资料显示地址为中国甘肃省白银市靖远县某镇 ,用的护照作为身份识别。
香港智盈商务有限公司在深圳也有对应公司,在Boss招聘上有相关详细信息。
04
项目APP解析



根据“远景未来”网站提供的下载链接得到APP以及H5界面信息。早在2025.8.8日就上线测试,注册了关联域名近40个,最近才是yuanjingwl.com这个域名为主。
整个界面上显示“远景未来”名义,玩的还是期货,设置了一键跟投的操作,充值还是永恒不变的USDT方式。
当然蹊跷的是,宣传上跟投的推荐交易者是写的来自广东潮州“王贵运”,不是香港远景未来投资管理股份有限公司创始董事来自甘肃靖远县“王贵云”,一字之差;
回顾外宣推广上的写的“远景未来创始人兼CEO王贵运”,或许只要项目方清楚这蹊跷来自哪里。
其次,APP上面的充值USDT,通过客服讲解,充值地址更换过几次,目前的地址是10.29日开通,
经过虚拟币专业溯源,截至2025.11.25日,进账流水有近40万USDT,而地址已经被提示风险级别“低危”,因为涉及地址交易有涉及非法活动和高危标签地址的交互。

再深入点,作为观察钱包进账立马转出的地址中,最大的尾号为XRN1的地址,已经被标注为“中危”,进账流水达到400万USDT,风险报告上显示转账金额占比8.153%是转移到了目前受国际制裁的实体:huionepay(汇旺钱包)。
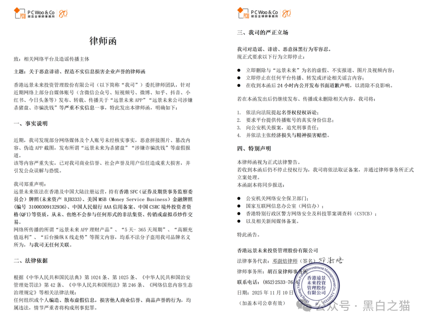
以上信息源全部来自公开的查询渠道,特别是政府网站的查询,与“律师函”上面所述内容有所差异,真金不怕火炼,区分李逵与李鬼,请读者们有所感悟。
以下内容为赞助商提供

网赚项目交流+骗局曝光群
扫码进群,获取今日项目最新消息
标签:远景未来
相关推荐

全崩了!这17个项目都是诈骗,快收割了,别再被骗了,赶紧跑吧

紧急预警:“远景未来”期货跟单骗局曝光:董事长王贵运涉圈钱过亿,平台崩

远景未来期货跟单资金盘骗局 董事长王贵运圈钱过亿 马上崩盘跑路!

警惕:“新庚资本”“远景未来”“华腾星寰”等资金盘项目,近期崩盘信号拉
推荐起底“奥瑞斯”跟单盘:为什么说它的“提现补贴”是最后的晚餐?
大家好,我是老李。 这几天后台私信快爆了,还是那个老问题:“老李,我朋友在做Auryss奥瑞斯,说是欧洲大交易所...
推荐紧急止损指南!如果已经投了“利名共创”,现在马上这样做!
老李我干反诈这行十几年,什么套路没见过。但最近后台私信问我“利名共创”的人,多得有点离谱。我顺着大家给...
佚名昨天1.83K#利名共创
推荐泛亚(PAI)保险:追踪“柬埔寨盘”资金链——老李给你讲讲那些钱到底流去了哪儿
大家好,我是老李。 干反诈这么多年,我最常被问的一句话就是:“老李,我的钱投进去了,到底去了哪儿?” 今天...
推荐深度扒皮鼎鸿鑫源:起底“股票跟单”杀猪盘的收割逻辑
大家好,我是反诈老王。最近“鼎鸿鑫源”(又称弘瑞达盛)这个平台在圈子里闹得沸沸扬扬,很多受害者找到我,...
推荐鼎鸿鑫源(弘瑞达盛)股票跟单类资金盘骗局,强制要求会员增加资金到2w,部分会员提现不到账,即将崩盘跑路!
鼎鸿鑫源(弘瑞达盛)股票跟单类资金盘骗局,月初的时候昊天曝光过一次,这几天不少受害者爆料平台开始强制要...
推荐“消费返利+拉新循环”暗藏庞氏陷阱?“有鱼生活”模式涉嫌非法集资
宣称“消费即投资”“一年斩获43.2万元回报”的“有鱼生活”平台,近期凭借“自主消费循环”“拉新延长周期...
中原新闻网1个月前1.24w#有鱼生活
推荐起底“盛康俱乐部”:一张披着“慈善”外衣的传销吸血网
年关将至,各种金融骗局也进入了“年底冲业绩”的疯狂收割期。近期,一个名为“盛康俱乐部”(又称“集富众盈...
推荐玖福莱是正规平台吗?记者实地调查揭露惊人真相:高收益承诺下的资金盘陷阱
宣称“智能跟单、稳赚不赔”的玖福莱,背后却是靠新投资者的钱给老用户发收益的资金游戏,已经走到崩盘边缘。...
推荐“国文汇通”预警:识别这类“创新理财”的四大致命信号
各位网友,继上期深扒“国文汇通”后,我发现仍有很多人被其“创新金融”、“数字经济”的华丽外衣所迷惑。今...
反诈老王1个月前1.76w#国文汇通
推荐曝光:“米链国际”melink,号称2026第一大盘,本质就是一个分红类资金盘骗局,远离!
粉丝爆料这几天一个叫米链国际melink的分红类资金盘骗局,是铺天盖地的宣传,号称自己是2026第一大盘,平台包装宣...
推荐评盘:“维塔金 VITAKING”,一个以黄金RWA代币化为核心包装的资金盘诈骗项目,已经有人被单割,撤不撤?
写在最前面:最佳的离场时间为:2026年2月,再晚,你的U可能就要被操盘手打包一起收割了。维塔金VITAKING这个盘子,...
最新“圆圆鲤短剧”背后的“韭菜三割”:从“零撸”到“负债”,只需要三步
朋友们,我是老李。上两篇文章发出后,后台炸了锅。有说自己亲戚已经投了八千多的,有说家人正在疯狂拉人凑团...
最新月入15%的“水果拼车”?老李用三个真实逻辑,彻底拆穿“果六郎”骗局!
朋友们好,我是反诈老李。这两篇连续写“果六郎”,是因为问的人实在太多了。有人问我:“老李,你凭什么一口...
最新Cybitx(赛比特)“保本跟单”的数学魔术:一个让你心甘情愿掏出本金的完美公式
大家好,我是反诈博主老李。在某篇推广软文里,我看到了一样“新东西”——一个看似极其严谨、公开透明的“保...
最新从“送水果”到“割韭菜”:旺卡商城“慢养盘”的心理操控术
反诈老李说:你以为的“小确幸”,其实是人家给你下的“慢性毒药” 大家好,我是老李。咱们连续聊了两天旺卡商...
最新2026年最新预警:Xone已现提现困难,参与者正被“二次收割”
当骗局走到尽头,操盘手不会悄无声息地消失——他们会在临走前,用尽一切手段榨干你口袋里的最后一分钱。 202...
佚名昨天1.71K#Xone链上银行
最新崩盘进行时!鲁诺中国交易所疯狂“单割”,数百人血本无归,操盘手正在跑路!
“账户里的8万块钱,瞬间就被清零了,群里那个口口声声叫我‘家人’的带单老师,头像已经变灰,再也联系不上…...
最新突发利空!A股超4800家下跌,亚太股市全线暴跌,“三桶油”再度涨停
昨天全球股市不知道是不是没有反应过来,昨晚美股低开高走,纳指收盘还涨了0.36%。没想到今天才露出“獠牙”,亚...
网易昨天2.96K
最新木匠出身的他,十余万起家,如何干出670亿巨头?
文 | 张佳儒你有没有想过,电梯靠什么上楼下楼?新能源汽车狂奔的动力来自哪儿?家里的空调凭什么吹风制冷?人...
网易昨天2.07K
最新电机巨头手握巨资,缘何却执意港股IPO?
文丨古芳编辑丨杜海来源丨新商悟(本文约为800字)账上躺着37亿元货币资金的A股电机巨头执意闯关港交所,到底打...
网易昨天3.54K
最新紧急提醒:打着“英矽智能”旗号的理财平台是假的!真上市公司已发声明,你却还在往坑里跳?
今天这篇预警,本来不想重复写,但问的人实在太多,而且骗子的手法又有了新花样。我必须再跟大家强调一遍:那...
smzj昨天3.16K#英矽智能
最新假冒wissquote瑞讯银行黑平台冻结账户
假平台,冒充正版的瑞讯银行获取信任,在里面入金交易后取款说要缴税30% 72小时之内不缴税冻结账户,得前往瑞士...
fx110昨天1.70K
最新昨天,一个粉丝给我发来截图:“老李,我投了40万,现在币燃打不开了…”
大家好,我是老李。昨天晚上快12点,我的微信响了。是一个关注我两年的老粉丝,老张。他给我发了一张截图,然后...
最新喵星新品金小马首码上线,广告赚,团队奖励高,提取秒到!
喵星新品金小马平台刚刚上线,提供全新玩法,零成本赚米的好机会。通过观看广告,用户每天就能赚取1000-5000的收...
Q336昨天2.29K
最新曝光商联会路华资产跑路了
单线割了,三方禁止登录了,刚出5天了,马上要跑路了,还在车上的不要再充值了,也不要给别人借钱...
fx110昨天2.44K
最新多板块副业任务,日赚50~500圆,实现财富增值!
首码躺赚平台全新上线,提供多样化副业任务,支持多板块操作,让用户可以通过简単的任务赚取稳定的收溢。无论...
北门昨天2.88K
最新“拉人头”的“荣晖资本”:披着金融外衣的传销新变种
老铁们,我是老李。咱们之前聊了“荣晖资本”这个套牌骗局,有粉丝给我留言说:“老李,我看那个APP里确实有各...
smzj昨天2.74K#荣晖资本
最新崩盘倒计时已经开始,谁在给“东点股险”接最后一棒?
大家好,我是老李。写了这么多篇关于“东点股险”的预警,我知道还是有人会心存侥幸:“老李你说得对,但我就...
最新春节新消费“大乱斗”山河四省河南凭啥“杀出重围”?
在“山河四省”山西、山东、河北、河南的发展历程中,一个有趣的商业现象正引发深思。春节期间,蜜雪冰城、锅...
网易昨天3.06K
最新当心!你投的“科尔士”可能正在收割你的养老金
大家好,我是老李。昨天有个大姐给我打电话,哭着说她投了八万块钱进一个叫“科尔士”的项目,现在平台打不开...
smzj昨天2.12K#科尔士百货
最新“流动未来”的“分钟返现”,骗的就是你这种“想赚快钱”的人
老李这些年接触过不少上当的朋友,发现一个共同点:不是骗子多高明,是他们太懂人性了。“流动未来”这个项目...
- 数据加载中

