位置:查盘网 > 网络骗局
昌盛发期货资金盘骗局,骗子利用香港昌盛發科技有限公司名义各种投诉反诈文章,操盘手林福胜,拉工作室搞诈骗,请保护好钱袋子...
古月 2026-01-15
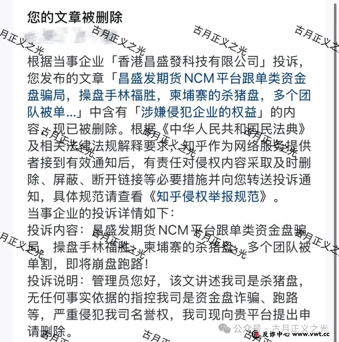
以前碰到的资金盘盘,不是香港就是新加坡,要么冒充美国等金融企业,从时间上都是找的名气比较大的、历史悠久的公司。今天碰到个奇葩,碰瓷碰到一个新开的公司上,小编看了一下是10月份开的才2个多月,而这个骗局已经开盘半年了,是柬埔寨园区搞的杀猪盘,昌盛发期货资金盘骗局,冒充香港公司名义,声称拥有 “AISTS 智能时空策略系统”,宣传在NCM平台app上可以跟着 “专家” 智能购买期货稳赚,通过朋友圈分享收益故事、建立学习营诱导注册,实施期货跟单诈骗,近期又冒用香港昌盛發科技有限公司名义各种投诉反诈文章,操盘手群里叫什么林福胜,之前就有其他博主曝光这个盘多次单割了,以所谓的公益为噱头搞工作室拉人搞诈骗,会员多是上海,山东,湖北等地,请大家保护好钱袋子...




小编随机测试了USDT充值,根据溯源工具查询了他们的多个地址,他们的充值地址已经被标红为危险级别,截至2026年1月15日,跑了700万USDT的流水,经过深度检测,发现此盘竟然和之前曝光过的“泰某宝”骗局的园区地址一样,这种小盘口,项目入账如果连园区物业费都不够的话,盖盘只是时间问题,绝对是要跑路了...
特此声明
本文所述项目,均指向境外诈骗性平台及国内虚假注册的空壳公司,且均基于已观察到的风险特征进行警示。其名称很可能与国内合法注册、持有正规商标的企业巧合同名,但二者绝无关联。此内容不构成对任何正规企业商誉的侵害,旨在提高公众防范意识。具体项目定性以相关监管部门最终调查结果为准。请相关公关机构在承接此类业务时务必审慎评估风险,避免卷入潜在法律纠纷。
以下内容为赞助商提供

网赚项目交流+骗局曝光群
扫码进群,获取今日项目最新消息
相关推荐

崩盘前夜的“昌盛发”:这5个危险信号,每一个都是逃命的机会!

起底昌盛发“NCM期货”骗术链:私密群、话术与精神控制

曝光:“快开店、Coinup、万峰量化、昌盛发、英矽智能”这10个跑路或者即将跑

昌盛发期货NCM平台跟单类资金盘骗局,多个团队被单割,高度预警,崩盘在即!
头条“消费返利+拉新循环”暗藏庞氏陷阱?“有鱼生活”模式涉嫌非法集资
宣称“消费即投资”“一年斩获43.2万元回报”的“有鱼生活”平台,近期凭借“自主消费循环”“拉新延长周期...
中原新闻网25天前1.15w#有鱼生活
头条血泪控诉!“汉克时代”受害者自述:我是如何被“家人”和“导师”推进火坑的?
——一名前团队长的忏悔与警示 大家好,我曾是“汉克时代”一名所谓的“团队长”,现在是一个倾家荡产、众叛亲...
佚名1个月前8.76K#汉克时代
头条起底“盛康俱乐部”:一张披着“慈善”外衣的传销吸血网
年关将至,各种金融骗局也进入了“年底冲业绩”的疯狂收割期。近期,一个名为“盛康俱乐部”(又称“集富众盈...
头条玖福莱是正规平台吗?记者实地调查揭露惊人真相:高收益承诺下的资金盘陷阱
宣称“智能跟单、稳赚不赔”的玖福莱,背后却是靠新投资者的钱给老用户发收益的资金游戏,已经走到崩盘边缘。...
头条曝光:“米链国际”melink,号称2026第一大盘,本质就是一个分红类资金盘骗局,远离!
粉丝爆料这几天一个叫米链国际melink的分红类资金盘骗局,是铺天盖地的宣传,号称自己是2026第一大盘,平台包装宣...
头条评盘:“维塔金 VITAKING”,一个以黄金RWA代币化为核心包装的资金盘诈骗项目,已经有人被单割,撤不撤?
写在最前面:最佳的离场时间为:2026年2月,再晚,你的U可能就要被操盘手打包一起收割了。维塔金VITAKING这个盘子,...
头条梅里茨资本被多名投资者集中爆料:疑似攀智资本原班团队“换名”重启AI量化项目
近期,本栏目陆续接到多名投资者爆料,称此前在“”项目中遭遇资金损失后,近期又发现疑似同一操盘团队以 梅里...
