位置:查盘网 > 网络骗局
鼎鸿鑫源(弘瑞达盛)是柬埔寨杀猪盘,强制用户投钱,跑路在即
佚名2026-02-28
震哥月初曝光过的“鼎鸿鑫源”(也叫弘瑞达盛),最近就直接暴露圈钱的本性了。
平台发公告,强制要求会员增加账户资金:0到1级的,账户里至少要有2万;2到3级的,不低于8万;4级以上的,必须达到20万,直属有效人数还得10人以上。3月10日起,没达标的就降仓处理。

说白了,就是最后收割前的硬指标。现在已经开始大量单割,部分会员提现5天都不到账。少数还能到账的,是留着还有点“利用价值”的,用来稳住局面。
这就是典型的跑路前兆。
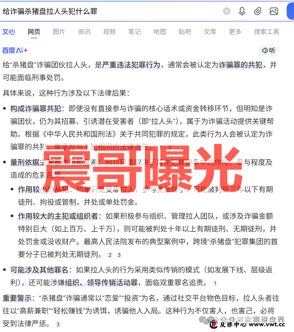
震哥在这里提醒一下,你如果在这个盘里面拉人头了,还很有可能被判定为共犯,并且会给予刑事处罚,可能被判处十年以上有期徒刑、无期徒刑,并处罚金或没收财产。如果这个盘还是个传销模式,你还涉嫌组织、领导传销活动罪,最后面临多重罪名追责。所以震哥劝你远离骗局,你下面没人亏钱还好,如果有人亏钱最终找到你,那你就危险了!

现在能做的就一件事:能提现的赶紧提,能提多少提多少。提不出来的也别再充钱了,避免二次被割。别信什么“达标后更高收益”的鬼话,那就是让你往里填钱的钩子。
如果你还认为这是你的财富机会,是一个正经项目,你也不用在评论区或者私信去跟震哥抬杠,麻烦你拿着APP和模式去当地公安局咨询,不想线下跑你也可以打国家反诈中心热线96110,咱们拿事实说话。
以下内容为赞助商提供

网赚项目交流+骗局曝光群
扫码进群,获取今日项目最新消息
相关推荐

紧急预警:鼎鸿鑫源(弘瑞达盛)开始“清场”,提现困难就是跑路信号!

深度扒皮鼎鸿鑫源:起底“股票跟单”杀猪盘的收割逻辑

鼎鸿鑫源(弘瑞达盛)股票跟单类资金盘骗局,强制要求会员增加资金到2w,部

鼎鸿鑫源柬埔寨杀猪盘骗局,远离诈骗项目,高度预警
头条“消费返利+拉新循环”暗藏庞氏陷阱?“有鱼生活”模式涉嫌非法集资

宣称“消费即投资”“一年斩获43.2万元回报”的“有鱼生活”平台,近期凭借“自主消费循环”“拉新延长周期...
中原新闻网24天前1.12w#有鱼生活
头条血泪控诉!“汉克时代”受害者自述:我是如何被“家人”和“导师”推进火坑的?

——一名前团队长的忏悔与警示 大家好,我曾是“汉克时代”一名所谓的“团队长”,现在是一个倾家荡产、众叛亲...
佚名26天前8.47K#汉克时代
头条起底“盛康俱乐部”:一张披着“慈善”外衣的传销吸血网

年关将至,各种金融骗局也进入了“年底冲业绩”的疯狂收割期。近期,一个名为“盛康俱乐部”(又称“集富众盈...
头条玖福莱是正规平台吗?记者实地调查揭露惊人真相:高收益承诺下的资金盘陷阱

宣称“智能跟单、稳赚不赔”的玖福莱,背后却是靠新投资者的钱给老用户发收益的资金游戏,已经走到崩盘边缘。...
头条曝光:“米链国际”melink,号称2026第一大盘,本质就是一个分红类资金盘骗局,远离!

粉丝爆料这几天一个叫米链国际melink的分红类资金盘骗局,是铺天盖地的宣传,号称自己是2026第一大盘,平台包装宣...
头条评盘:“维塔金 VITAKING”,一个以黄金RWA代币化为核心包装的资金盘诈骗项目,已经有人被单割,撤不撤?

写在最前面:最佳的离场时间为:2026年2月,再晚,你的U可能就要被操盘手打包一起收割了。维塔金VITAKING这个盘子,...
头条梅里茨资本被多名投资者集中爆料:疑似攀智资本原班团队“换名”重启AI量化项目

近期,本栏目陆续接到多名投资者爆料,称此前在“”项目中遭遇资金损失后,近期又发现疑似同一操盘团队以 梅里...
