位置:查盘网 > 今日头条
爆仓1万美金仅赔131美金?这家平台卡盘遭投诉
小汇咖 2026-01-27
#在外汇交易的世界里,行情瞬息万变,机会稍纵即逝——但你有没有遇到过这样的情况:眼看价格即将触达止盈点,点击平仓却毫无反应?订单迟迟无法成交,界面卡顿如“定格”,眼睁睁看着利润缩水甚至爆仓……这,就是令无数交易者头疼的“卡盘”现象。
近期,近日,斑马投诉平台收到了用户关于外汇平台“Exness”交易卡盘的反馈。
(https://www.bmts007.com/complaint/13043.html经用户同意授权转载发布)
#据用户A某(化名)反映,其经历了如下情况:
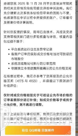
A某表示,自己是在该平台入金交易的,于2025年11月28号下午15点30分左右,因EX平台出现卡顿情况,最终导致账户爆仓,损失金额达10187美金。
A某表示,后续联系平台反馈问题,平台在12月19号表示可以赔付131美金,并且该笔款项已经到账。但是A某称自己对该平台的赔付标准并不满意,并持续沟通要求赔付剩余资金。



(A某提供邮件截图已授权)
对于爆仓原因,A某提出质疑。A某表示,在11月28日当天,平台的每一笔订单都带有止盈止损,用户认为订单出现了异常进单的情况,进而导致了仓位爆仓。对于平台客服随后解释的“11月28日当天属于全球性质的卡盘,跟平台无关”这一说法,A某并不认同。A某称:“我是在你们平台交易的,我之前亏损那么多都能认可,为什么这一次我不认可?我是受害者!我的钱也不是大风刮来的,出了问题不能让客户承担。”
A某强调,自己可以提供每一笔订单号、每一笔流水等所有材料。同时A某认为,保证交易系统稳定是平台的基本义务,希望平台能承担相应的责任。


(A某提供邮件截图已授权)
针对上述投诉,斑马投诉已第一时间将相关信息反馈给Exness平台,平台方回复如下:感谢您的来函,您反馈的事宜我们已经收到并反馈相关部门,谢谢。如需其它帮助,请随时与我们联系。我们也希望双方能够进行友好的沟通并解决问题。
根据第三方外汇平台安全性查询软件海投的数据显示,Exness平台排名358,成立18年,该平台持有7个相关金融监管牌照,但具体情况需要进一步核实。(这一评分仅供参考,投资者在选择平台时应综合考虑多种因素。)
投资者在选择外汇平台时,应重点关注平台的监管情况、资金安全、交易环境、交易成本和服务质量。一个优质的平台,不仅应该提供安全可靠的交易环境,更应该在客户遇到问题时能够及时、有效地解决。
免责声明:本文内容仅供参考,不构成任何投资建议。本文基于用户A某的投诉进行报道,并不代表本平台立场。外汇交易存在风险,请谨慎投资。本文中使用的截图等素材,均已获得相关权利人的授权。
以下内容为赞助商提供

网赚项目交流+骗局曝光群
扫码进群,获取今日项目最新消息
标签:Exness
相关推荐

账户突然冻结!23万美金卡住无法出金!投资风险不容忽视!

账户还有2500美金却被强平?投资者投诉这家平台致其亏损23000美金本金!

账户突遭冻结!4万余元无法取出,Exness这家老牌经纪商也不给出金了?反复提
荐“九彩果鲜水果拼车”真挣钱吗?湖北保康公安局:具备重大诈骗特征
3月4日,《中国质量万里行》发布的《打传直击|湖北保康:“水果拼车投资”存风险 警银联动按下“止付键”》一...
vwtcc2天前3.46K#九彩果鲜
荐最后的预警:如果你还在“中洲联储”,请务必看完这篇文章
这可能是关于“中洲联储”的最后一篇预警文章了。不是因为骗局结束了,而是因为——对于还在里面的人,再多的...
老王反诈5天前1.75K#中洲联储
荐全网寻找红韵串商受害人!最新爆料:已穷途末路,这三件事你必须马上做!
各位朋友,我是专拆骗局的反诈博主。今天不绕弯子,直接点名:红韵串商,一个长期运营的消费返利平台,目前已...
smzj5天前5.84K#红韵串商
荐起底“奥瑞斯”跟单盘:为什么说它的“提现补贴”是最后的晚餐?
大家好,我是老李。 这几天后台私信快爆了,还是那个老问题:“老李,我朋友在做Auryss奥瑞斯,说是欧洲大交易所...
荐紧急止损指南!如果已经投了“利名共创”,现在马上这样做!
老李我干反诈这行十几年,什么套路没见过。但最近后台私信问我“利名共创”的人,多得有点离谱。我顺着大家给...
佚名6天前2.14K#利名共创
荐泛亚(PAI)保险:追踪“柬埔寨盘”资金链——老李给你讲讲那些钱到底流去了哪儿
大家好,我是老李。 干反诈这么多年,我最常被问的一句话就是:“老李,我的钱投进去了,到底去了哪儿?” 今天...
荐深度扒皮鼎鸿鑫源:起底“股票跟单”杀猪盘的收割逻辑
大家好,我是反诈老王。最近“鼎鸿鑫源”(又称弘瑞达盛)这个平台在圈子里闹得沸沸扬扬,很多受害者找到我,...
荐鼎鸿鑫源(弘瑞达盛)股票跟单类资金盘骗局,强制要求会员增加资金到2w,部分会员提现不到账,即将崩盘跑路!
鼎鸿鑫源(弘瑞达盛)股票跟单类资金盘骗局,月初的时候昊天曝光过一次,这几天不少受害者爆料平台开始强制要...
荐“消费返利+拉新循环”暗藏庞氏陷阱?“有鱼生活”模式涉嫌非法集资
宣称“消费即投资”“一年斩获43.2万元回报”的“有鱼生活”平台,近期凭借“自主消费循环”“拉新延长周期...
中原新闻网1个月前1.24w#有鱼生活
荐起底“盛康俱乐部”:一张披着“慈善”外衣的传销吸血网
年关将至,各种金融骗局也进入了“年底冲业绩”的疯狂收割期。近期,一个名为“盛康俱乐部”(又称“集富众盈...
荐玖福莱是正规平台吗?记者实地调查揭露惊人真相:高收益承诺下的资金盘陷阱
宣称“智能跟单、稳赚不赔”的玖福莱,背后却是靠新投资者的钱给老用户发收益的资金游戏,已经走到崩盘边缘。...
荐“国文汇通”预警:识别这类“创新理财”的四大致命信号
各位网友,继上期深扒“国文汇通”后,我发现仍有很多人被其“创新金融”、“数字经济”的华丽外衣所迷惑。今...
反诈老王1个月前2.33w#国文汇通
荐曝光:“米链国际”melink,号称2026第一大盘,本质就是一个分红类资金盘骗局,远离!
粉丝爆料这几天一个叫米链国际melink的分红类资金盘骗局,是铺天盖地的宣传,号称自己是2026第一大盘,平台包装宣...
荐评盘:“维塔金 VITAKING”,一个以黄金RWA代币化为核心包装的资金盘诈骗项目,已经有人被单割,撤不撤?
写在最前面:最佳的离场时间为:2026年2月,再晚,你的U可能就要被操盘手打包一起收割了。维塔金VITAKING这个盘子,...
当心!“链品汇”“星火计划”这7个项目都是资金盘虚拟币骗局,赶紧远离,别被骗了!
大家好我是老树,从事互联网十几年时间,对各种类型的互联网项目都有研究,希望我的分享对你有所帮助!1、“绿...
盈利出金被拒、高汇GO Markets经理承认正规交易后直接拉黑!我的6万美盈利何时才能到
最近这行情,黄金、白银、原油轮番涨,很多人都觉得这是捡钱的好机会。但小编常说,账面上的盈利只是数字,能...
斑马投诉14小时前3.12K#高汇#GO Markets#高汇GO Markets
“华一健康”的微信群江湖:为什么你的“熟人”正在把你变成“数据”?
你有没有发现,拉你进“华一健康”群的,往往不是陌生人,而是你的老同学、前同事、甚至亲戚?你有没有注意到...
起底“华一健康”拼团骗局:499元入门,号称“20天赚4000”,实为精心包装的庞氏模型
最近我的粉丝群里频繁有人转发一个叫“华一健康”的项目,宣传语极具诱惑力:“消费499,推荐3人,20天左右躺赚...
受害者的泣血自述:我是如何被“顺达集团(百乐宫)”的“彩票带单”一步步榨干3万块的
大家好,我是反诈博主老李。 刚过完年,后台就有不少粉丝私信我,说又被一个叫“顺达集团(百乐宫)”的彩票平...
lberdrola(伊维尔得罗拉)平台存在欺诈风险,已经在山东地区开始发现
该平台存在欺诈风险,谨防上当受骗,已经在各个地方开始出现,影响了很多家庭的生活,我作为一个普通的公民,...
曝光安盛基金投资骗局
注意:千万不要群里听课、洗脑,特别是诱导新手去买什么股东减持票啊,特别是新手韭菜们!叫你下载安隅密信这...
fx11019小时前1.67K#安盛基金
Gemini虚拟货币诈骗,大家千万不要相信!
盘哥人设:医药研发(或其他高科技人才),两段感情,第二段女友出轨,有个姐姐,出差,舅舅或大伯带着买虚拟...
fx11019小时前1.95K#Gemini
Mcnex是野鸡交易所!
跑路,锁本不让提,每天给0.2? 这辈子回不了本,负责人长春工作室赵启显跑路,还在投的快撤出来吧,恶心人一样的...
fx11019小时前2.33K#Mcnex
ALMA Europe是杀猪盘啊,别玩了!
好像之前我玩过的一个盘,短命鬼,两个月升天,亏了。别相信任何人,相信你的判断...
fx11020小时前1.30K#ALMA Europe
点击排行
- 1.深度扒皮鼎鸿鑫源:起底“股票跟单”杀猪盘的收割逻辑
- 2.鸿运万交所:一场“奔驰梦”与“牢饭命”的疯狂赛跑!
- 3.独家内幕:起底“青创助手”背后的双面人生——表面教你引流,实则瞄准你的本金
- 4.紧急提醒:如果你已经投了“九彩果鲜”,现在该怎么办?
- 5."闪电鲨"AI量化骗局疯狂收割,VAX原班人马换壳重开!
- 6.【崩盘预警】百亿大盘海鱼生活暴雷!主体“双合元界”更名“钧天国际”,四换皮连环套,把会员当小日子耍!
- 7.从“联合国论坛”到“资金盘骗局”,骗子是如何蹭热度让你上钩的?
- 8.土豪养成记上线:零成本领1288圆,每天自动收溢轻松提取!
- 9.鼎鸿鑫源(弘瑞达盛)股票跟单类资金盘骗局,强制要求会员增加资金到2w,部分会员提现不到账,即将崩盘跑路!
