位置:查盘网 > 网络骗局
鼎鸿鑫源(弘瑞达盛)是境外杀猪盘骗局,高度预警,小心崩盘跑路
佚名 2026-03-12
最近有粉丝问震哥“鼎鸿鑫源”这个股票跟单项目。震哥看了下,这就是个资金盘骗局,跟前段时间崩盘的鼎X盟-鸿晟合盈差不多
鼎鸿鑫源最大的忽悠点,是说背靠“香港鑫鼎证券”。听着挺唬人,实际上纯属套牌。
真正的香港鑫鼎证券是正规持牌机构,编号BOS734,服务高净值客户,资金第三方存管。人家从来不搞5000元起投、明星跟单这种业务,更不会承诺固定收益、拉人头分红。
鼎鸿鑫源就是借这个名字,伪造合作协议、P图做假,让散户以为有正规券商背书。散户懒得去香港证监会官网查,加上对香港机构的盲目信任,就信了。

它搞了两套东西:领投制度和团队制度。
领投分当日委托和多日定投,月收益吹到90%。但那些“明星领投人”是谁?查不到任何公开信息,全是操盘手编的人设。你的钱根本没进股市,交易记录全是后台改的。收益来自新人的本金,不是炒股赚的。
多日定投更绝:一旦选了这个,中途不能退出。等级越高要求资金越多,4级会员要20万。这就是强制锁仓,逼你加钱,跑都跑不掉。
团队制度就是传销。拉的人越多、投的钱越多,分红比例越高(最高18%周分红)。但分红的钱从哪来?新人本金。你拉的每一个人,最后都是被割的韭菜。拉人头的,还可能担法律责任。
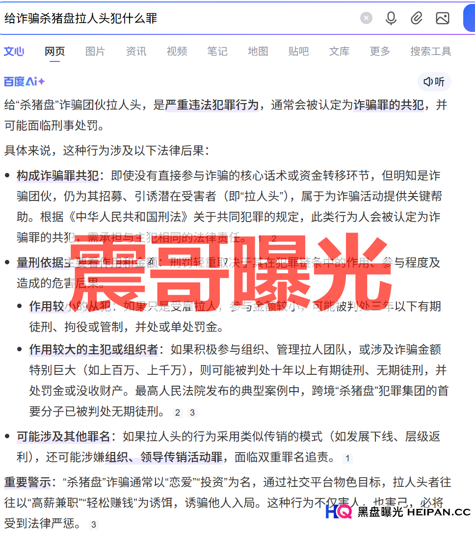
震哥在这里提醒一下,你如果在这个盘里面拉人头了,还很有可能被判定为共犯,并且会给予刑事处罚,可能被判处十年以上有期徒刑、无期徒刑,并处罚金或没收财产。如果这个盘还是个传销模式,你还涉嫌组织、领导传销活动罪,最后面临多重罪名追责。所以震哥劝你远离骗局,你下面没人亏钱还好,如果有人亏钱最终找到你,那你就危险了!

2025年6月起盘时,最低5000就能进,目的是快速拉人。到2026年,突然修改规则:最低投2万,4级会员账户必须有20万,否则跟单仓位下调20%。
这不是升级服务,是资金链紧张了。提高门槛,一是快速补血,二是锁定有实力的人,为最后跑路做准备。基本上到4月份就崩了
最后一句
股票投资没有捷径。任何“躺赚”、“稳赚”的宣传,都是骗局。任何拉人头分红的模式,都是传销。
在资金盘里,你惦记人家那点收益,人家惦记的是你全部本金。
如果你还认为这是你的财富机会,是一个正经项目,你也不用在评论区或者私信去跟震哥抬杠,麻烦你拿着APP和模式去当地公安局咨询,不想线下跑你也可以打国家反诈中心热线96110,咱们拿事实说话。
以下内容为赞助商提供

网赚项目交流+骗局曝光群
扫码进群,获取今日项目最新消息
相关推荐

深度扒皮弘瑞达盛:从“股票跟单”到“强制收割”,这波操作有多狠?

鼎鸿鑫源(弘瑞达盛)是柬埔寨杀猪盘,强制用户投钱,跑路在即

紧急预警:鼎鸿鑫源(弘瑞达盛)开始“清场”,提现困难就是跑路信号!

深度扒皮鼎鸿鑫源:起底“股票跟单”杀猪盘的收割逻辑
荐“九彩果鲜水果拼车”真挣钱吗?湖北保康公安局:具备重大诈骗特征
3月4日,《中国质量万里行》发布的《打传直击|湖北保康:“水果拼车投资”存风险 警银联动按下“止付键”》一...
vwtcc4天前3.59K#九彩果鲜
荐最后的预警:如果你还在“中洲联储”,请务必看完这篇文章
这可能是关于“中洲联储”的最后一篇预警文章了。不是因为骗局结束了,而是因为——对于还在里面的人,再多的...
老王反诈7天前1.80K#中洲联储
荐全网寻找红韵串商受害人!最新爆料:已穷途末路,这三件事你必须马上做!
各位朋友,我是专拆骗局的反诈博主。今天不绕弯子,直接点名:红韵串商,一个长期运营的消费返利平台,目前已...
smzj7天前8.08K#红韵串商
荐起底“奥瑞斯”跟单盘:为什么说它的“提现补贴”是最后的晚餐?
大家好,我是老李。 这几天后台私信快爆了,还是那个老问题:“老李,我朋友在做Auryss奥瑞斯,说是欧洲大交易所...
荐紧急止损指南!如果已经投了“利名共创”,现在马上这样做!
老李我干反诈这行十几年,什么套路没见过。但最近后台私信问我“利名共创”的人,多得有点离谱。我顺着大家给...
佚名8天前2.52K#利名共创
荐泛亚(PAI)保险:追踪“柬埔寨盘”资金链——老李给你讲讲那些钱到底流去了哪儿
大家好,我是老李。 干反诈这么多年,我最常被问的一句话就是:“老李,我的钱投进去了,到底去了哪儿?” 今天...
荐深度扒皮鼎鸿鑫源:起底“股票跟单”杀猪盘的收割逻辑
大家好,我是反诈老王。最近“鼎鸿鑫源”(又称弘瑞达盛)这个平台在圈子里闹得沸沸扬扬,很多受害者找到我,...
荐鼎鸿鑫源(弘瑞达盛)股票跟单类资金盘骗局,强制要求会员增加资金到2w,部分会员提现不到账,即将崩盘跑路!
鼎鸿鑫源(弘瑞达盛)股票跟单类资金盘骗局,月初的时候昊天曝光过一次,这几天不少受害者爆料平台开始强制要...
荐“消费返利+拉新循环”暗藏庞氏陷阱?“有鱼生活”模式涉嫌非法集资
宣称“消费即投资”“一年斩获43.2万元回报”的“有鱼生活”平台,近期凭借“自主消费循环”“拉新延长周期...
中原新闻网1个月前1.24w#有鱼生活
荐起底“盛康俱乐部”:一张披着“慈善”外衣的传销吸血网
年关将至,各种金融骗局也进入了“年底冲业绩”的疯狂收割期。近期,一个名为“盛康俱乐部”(又称“集富众盈...
荐玖福莱是正规平台吗?记者实地调查揭露惊人真相:高收益承诺下的资金盘陷阱
宣称“智能跟单、稳赚不赔”的玖福莱,背后却是靠新投资者的钱给老用户发收益的资金游戏,已经走到崩盘边缘。...
荐“国文汇通”预警:识别这类“创新理财”的四大致命信号
各位网友,继上期深扒“国文汇通”后,我发现仍有很多人被其“创新金融”、“数字经济”的华丽外衣所迷惑。今...
反诈老王1个月前2.47w#国文汇通
荐曝光:“米链国际”melink,号称2026第一大盘,本质就是一个分红类资金盘骗局,远离!
粉丝爆料这几天一个叫米链国际melink的分红类资金盘骗局,是铺天盖地的宣传,号称自己是2026第一大盘,平台包装宣...
荐评盘:“维塔金 VITAKING”,一个以黄金RWA代币化为核心包装的资金盘诈骗项目,已经有人被单割,撤不撤?
写在最前面:最佳的离场时间为:2026年2月,再晚,你的U可能就要被操盘手打包一起收割了。维塔金VITAKING这个盘子,...
8点量化是柬埔寨杀猪盘骗局,又又单割会员,崩盘在即
“8点量化”这个期货跟单盘,开盘半年,震哥早就预警过几次了。一直以为年前就跑了,结果昨天又有受害者说,他...
紧急预警!励正投资“升级”系关网跑路前兆,受害者亲述:钱提不出来了!
最近后台不少粉丝给我发来同一个项目的截图——“励正投资”,问我是不是真的,能不能投。 巧了,今天正好有位...
佚名昨天3.18K#励正投资
起底“惠理”伪私募骗局:当心打着“港股女神”旗号的李鬼APP
老李我今天要说的这个事儿,不仅仅是关于一家叫“惠理”的公司,更是关于一群打着“惠理”旗号在市面上招摇撞...
家里亲戚全陷进去了,怎么劝?FX110曝光帖给所有家属的三点启发
一个普遍困境:“不知道还能怎么说才会听,能支招吗?”——这是2026年3月10日,一位用户在曝光鸿运万交所后,留...
smzj昨天2.40K#鸿运万交所
警惕!“鸿运万交所,全球数字贸易联盟”这14个项目都是骗局,有的刚上线,只为你的钞票而来!赶紧远离!
自从网络中有了项目已经10多年了,参与各种互联网项目的人扪心自问一下:宣传公司要上市,买的“原始股”兑现了...
迈汇MHMarkets盈利佣金809美金被扣,理由竟是“亚盘交易违规”?出金还要签协议
在斑马投诉处理的众多案例中,我们经常看到这样的遗憾:许多朋友欢欢喜喜的入金,出金却问题百出,这是有些会...
小汇咖昨天1.48K#MHMarkets
鸿运万交所期货交易平台传销资金盘
家里好几个亲戚被拉进这个盘洗脑严重,充值档位分好几档,先给回本,然后回本之后就开始洗脑要拉人头,这就是...
fx110昨天2.71K#鸿运万交所
TGG-X合众远景开始单割了,说一套做一套!
TGG-X说一套做一套,强制注销持仓账号,踢出所有群聊...
fx110昨天2.12K#合众远景
Metaverse是杀猪盘啊,出金要求缴纳20%的个人所得税!
这种盘最大的杀伤力就是诱导受害者换U转到U地址既而转到更多账户如同沧海一粟无处可寻只要有人提什么区块链、...
fx110昨天1.71K#Metaverse
假冒IG Markets诈骗,第一次或许可以出金,后面就不行了
这份截图显示的界面具有极高的诈骗风险。虽然国际上确实存在名为「IG Markets」(或称 IG 集团)的合法券商,但诈骗...
fx110昨天3.14K#IG Markets
点击排行
- 1.我是老李,聊聊最近冒头的“国文汇通”,这玩意儿是个坑
- 2.紧急提醒:如果你已经投了“九彩果鲜”,现在该怎么办?
- 3.鸿运万交所:一场“奔驰梦”与“牢饭命”的疯狂赛跑!
- 4.深度扒皮鼎鸿鑫源:起底“股票跟单”杀猪盘的收割逻辑
- 5.独家内幕:起底“青创助手”背后的双面人生——表面教你引流,实则瞄准你的本金
- 6.【崩盘预警】百亿大盘海鱼生活暴雷!主体“双合元界”更名“钧天国际”,四换皮连环套,把会员当小日子耍!
- 7."闪电鲨"AI量化骗局疯狂收割,VAX原班人马换壳重开!
- 8.震惊!外汇平台“泽汇资本”卡盘爆仓30万,平台拖延赔付引争议
- 9.鼎鸿鑫源(弘瑞达盛)股票跟单类资金盘骗局,强制要求会员增加资金到2w,部分会员提现不到账,即将崩盘跑路!
随机推荐
- lberdrola(伊维尔得罗拉)平台存在欺诈风险,已经在山东地区开始发现
- 新永安国际期货(正丰盈团队)分红类资金盘骗局,开始单割会员,高度预警,崩盘在即!
- 深扒“九安矿联”内幕:从“内测送矿机”到“广告分红”,全是针对人性的精准围猎
- 最新黄金投资骗局杀猪盘!婚恋请谨慎!
- 紧急寻人!谁还在玩“OLYONE”?赶紧劝劝他,这个“国际大项目”已经漏气了!
- Cybitx(赛比特)“保本跟单”的数学魔术:一个让你心甘情愿掏出本金的完美公式
- 迈汇MHMarkets盈利佣金809美金被扣,理由竟是“亚盘交易违规”?出金还要签协议
- 景洪法院福德广场宣传防非法金融,给中老年讲实用防骗知识
- 警惕!“鸿运万交所,全球数字贸易联盟”这14个项目都是骗局,有的刚上线,只为你的钞票而来!赶紧远离!
